当前位置:

长江大学物理与光电工程学院2026年人才引进公告

       

 

、学科平台

(一)学科专业

物理学科是湖北省重点学科,学院具有物理学一级学科硕士学位授予权,有学科教学(物理)和电子信息两个专业学位研究生招生专业

学院设有物理学、光电信息科学与工程和量子信息科学3个本科专业,其中物理学专业是国家一流本科专业、入选湖北省荆楚卓越教师计划并通过师范教育专业认证;光电信息科学与工程专业是湖北省一流本科专业;量子信息科学专业聚焦量子信息和量子计算等前沿科技领域,是新兴本科专业。建设有国家级一流本科课程1门,湖北省一流本科课程5门,湖北省课程思政示范课程1门。

(二)教学科研平台

物理与光电工程学院现有物理学系、光电工程系、大学物理教研中心和物理实验中心4个教学机构;建有物理教育研究所、节能照明光源湖北省工程研究中心、湖北省基础物理实验教学示范中心、中央地方共建光电子技术特色实验室、长江大学材料物理与器件研究中心和长江大学维纳光子材料与器件重点实验室等科学研究机构;教学与科研仪器设备总值约1亿元。

建有武汉市工程科学技术研究院研究生工作站和湖北五方光电科技股份有限公司研究生工作站两个省级研究生工作站。

、岗位需求

岗位所需一级学科

引进学科方向











物理学

物理学、天文学、光学工程、材料科学与工程、电子科学与技术、核科学与技术











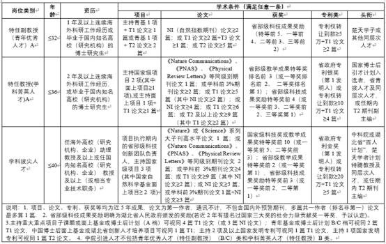
、人才引进岗位及待遇

(一)长大学者岗位及待遇

类别

引进对象

相关待遇

如有出入,以长江大学最新文件为准

学科战略

人才

院士、国家高层次人才特殊支持计划杰出人才或在国内外本学科领域具有崇高声誉和极大影响力,取得卓越学术成就的大师级学者。

年薪≥200 万元

其他待遇面议

安置配偶

学科杰出

人才

国家级人才计划特聘教授或在国内外本学科领域具有极高声誉和重大影响力,取得突出学术成就的杰出专家学者。

年薪≥150 万元

其他待遇面议

安置配偶

学科领军

人才

国家级人才计划青年学者或在国内外本学科领域具有重要声誉和显著影响力,取得一流学术成就的领军专家学者。

不超过50周岁。

年薪≥100 万元

科研启动费:100-500万元

安家费100-150万元

符合条件安置配偶

学科拔尖

人才

省级人才计划特聘教授或在国内外本学科领域具有一定声誉和影响力,取得重要学术成就的拔尖专家学者。

不超过45周岁。

年薪≥60万元

科研启动费:25万元

安家费70万元

符合条件安置配偶

学科菁英人才

A

省级人才计划青年学者或在本学科领域有创新性成果且具有发展潜力的菁英人才。

不超过36周岁。

聘为特任教授

年薪≥35万元

科研启动费:20万元

安家费45万元

符合条件安置配偶

B

省级人才计划青年学者或在本学科领域有创新性成果且具有发展潜力的菁英人才。

不超过38周岁。

聘为特任教授

年薪25万元

科研启动费:20万元

安家费35万元

符合条件安置配偶

青年优秀人才

A

具有较好的学术研究基础和发展潜力的优秀人才。

不超过32周岁。

聘为特任副教授

年薪≥25万元

科研启动费:15万元

安家费30万元

B

具有较好的学术研究基础和发展潜力的优秀人才。

不超过35周岁。

聘为特任副教授

年薪15万元

科研启动费:15万元

安家费20万元

)配套支持政策

学校坚持用事业发展凝聚人才,用良好环境吸引人才,用深厚感情关心人才,用优质服务团结人才,努力营造唯才是举、尊重人才和见贤思齐的文化氛围,扎实推进人才强校战略,让各类人才在长大兴业有机会、干事有平台、发展有空间。

  1. 引进人才全面享受国家、湖北省和学校相关计划(项目)配套支持优惠政策,符合条件者可依托学校申报国家、湖北省人才项目,申领楚才卡,享受政务、金融、安居、医疗、交通等方面优质服务,包括购房支持、特约医疗、绿色通道、免旅游门票等。

  2. 学校优先推荐引进人才申报国家、地方及行业等各类人才计划和科研项目。

  3. 学校大力支持各类引进人才根据实际需要组建或加入高水平教学科研团队。

  4. 引进人才可按学校有关规定申请聘任至正高级或副高级专业技术岗位。同时,也可按照学校有关规定和程序申请专业技术职务评审。

  5. 长大学者岗位人才可按学校有关规定和程序直接认定为研究生指导教师。

  6. 引进人才子女可入托长江大学附属幼儿园,就读长江大学附属小学和中学,享受荆州市义务教育阶段最优质教育资源。

  7. 学校为引进人才提供人才公寓周转住房,引进人才可按规定申请租住。

  8. 学校拥有两所三级甲等直属附属医院,引进人才可享受最优质的医疗服务。

    四、联系方式

    咨询电话:0716-806066818986645279(张老师)

    咨询邮箱:zhhf72@126.com

 
物理与光电工程学院        
2025-11-23            
 

上一篇:无
下一篇:
 

长江大学物理与光电工程学院 地址:湖北荆州市荆州区学苑路1号长江大学东校区 邮编:434023 办公室电话:0716-8060967